首页 政策宣贯
政策宣贯 zhengcexuanguan
政策宣贯
您现在的位置是: 首页>>政策宣贯
《安全生产考试机构和考试点管理规定》印发 2025-05-20
应急管理部关于印发《安全生产考试机构和考试点管理规定》的通知

应急〔2025〕41号

各省、自治区、直辖市和新疆生产建设兵团应急管理部门、矿山安全监管部门:

《安全生产考试机构和考试点管理规定》已经部务会议审议通过,现予印发,请认真贯彻落实。

应急管理部

2025年5月6日

应急管理部有关司局负责人就《安全生产

考试机构和考试点管理规定》答记者问

近日,应急管理部印发了《安全生产考试机构和考试点管理规定》(以下简称《规定》),指导应急管理部门和矿山安全监管部门进一步加强安全生产考试工作,规范安全生产考试机构和考试点管理,维护考试秩序,严肃考风考纪,提升考试质量。针对《规定》出台的背景和总体考虑、特点、主要内容、设备设施要求和落实措施等方面,应急管理部执法工贸局有关负责人回答了记者提问。

一、问:《规定》出台的背景和总体考虑?

答:应急管理部出台《规定》,总体有以下三个方面的考虑。

(一)贯彻落实习近平总书记重要指示批示精神的重要举措。习近平总书记高度重视安全生产工作,多次作出重要指示批示,为安全生产培训工作提供了根本遵循。《规定》的制定出台是贯彻落实习近平总书记重要指示批示精神和党中央、国务院决策部署的重要举措,是推动安全生产考试改革、提高安全生产考试质量、保证考试公平公正的重要手段,将有效提升从业人员安全素质和技能。

(二)适应安全生产形势发展的必然要求。《安全生产资格考试与证书管理暂行办法》(以下简称《办法》)自2013年起实施至今已12年,对于加强安全生产考试管理发挥了重要作用。然而,随着经济社会发展和安全生产形势变化,其部分规定已难以适应当前需求,如《办法》中的《考试点建设标准不够细化,考试点存在“小散弱”情况,考试质量不高。需要更新完善相关规定,加强安全生产考试管理,以适应形势发展要求。

(三)解决安全生产考试突出问题的迫切需要。安全生产考试工作依然存在考试把关不严、考试基础薄弱等问题,如有的考试培训一体的机构,不按考核标准组织考试,考评过程走形式;有的考试点出现考试“放水”、跨省“打包”考试等乱象,严重影响考试公正性和权威性;有的考试点特种作业实际操作考试时使用仿真设备评分,考试与实际脱节。针对这些突出问题,亟须制定出台《规定》进行规范

二、问:《规定》有哪些特点?

答:(一)严格考试培训分离,推动建成一批规范化考试点。《规定》明确“考培分离”要求,指出承担安全生产考试任务的考试机构、考试点,不得从事与所承担考试任务有关的培训活动,要求省级或市级应急管理部门和矿山安全监管部门自行建设或者委托直属事业单位建设考试点,对存在考试点资源缺口的,委托职业院校、技工院校和大型企业等补充建设考试点。

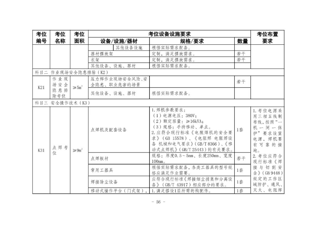
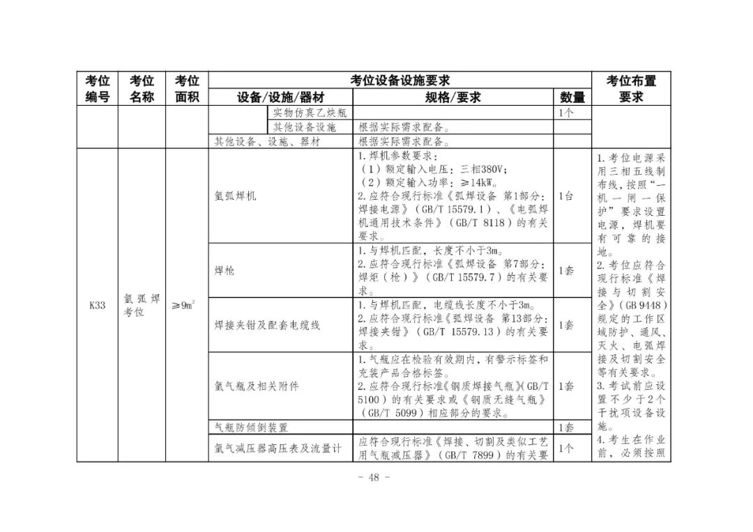
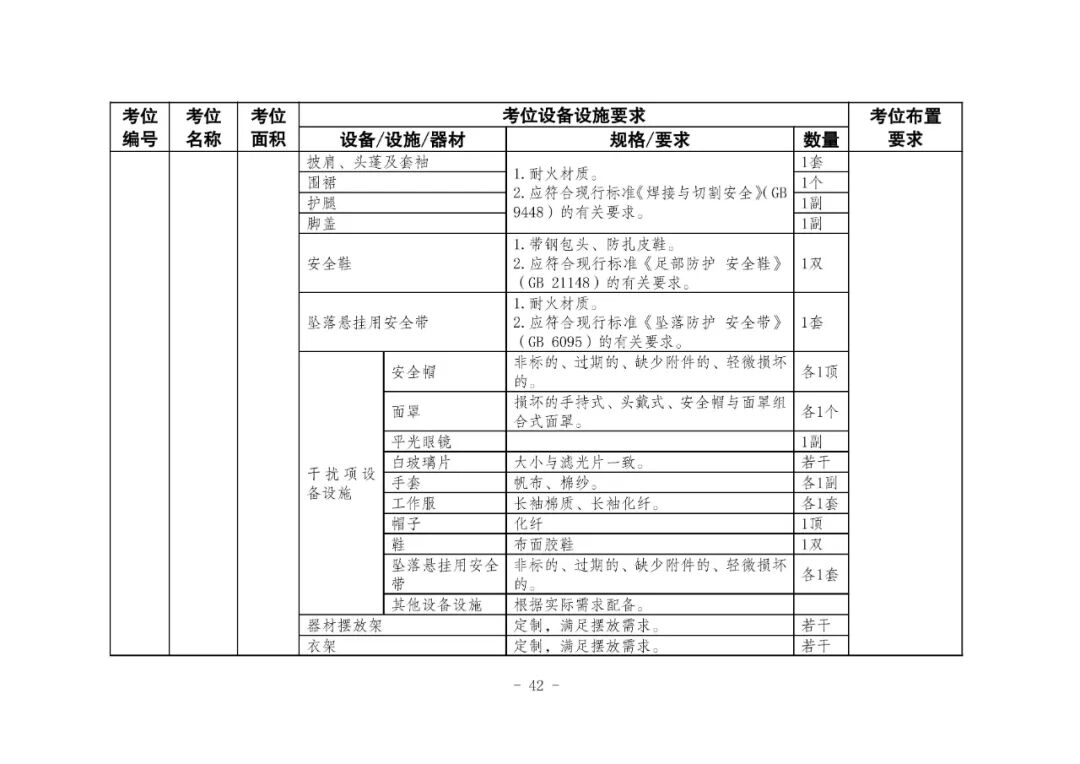
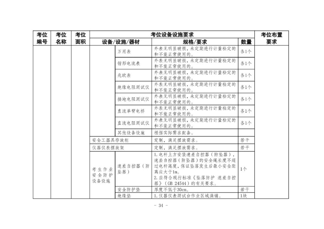
(二)严格考试点建设条件,提高安全生产考试质量。通过《规定》明确考试点的制度、考试场地、设备设施等软硬件基本要求;重点细化电工作业、焊接与热切割作业、高处作业3个作业类别6个操作项目的实际操作考场考位设备配备要求,要求以上3个作业类别特种作业人员安全技术实际操作考试必须使用真实设备,实际操作考试承载能力不少于5000人次/年,推动考试点集约化、规模化,提升考试能力,保障考试质量。

(三)强化服务意识,减轻从业人员取证负担。《规定》明确每个设区的市至少确定1家能够承担电工作业、焊接与热切割作业、高处作业3个作业类别特种作业人员安全技术考试任务的考试点,便于考生考试。参考驾驶证考试,提出考生预约考试模式,考生根据自身情况选择适合的时间、地点进行考试,进一步强化便民服务。

(四)强化监督管理,加强违法违规震慑效应。《规定》要求,对存在考试场地或者考试设备管理不到位等违规行为的考试点,应急管理部门或者矿山安全监管部门暂停考试业务,给予谈话提醒并督促整改。对存在从事与所承担考试任务有关培训活动等违规行为的考试点,责令限期改正,停止考试业务36个月,逾期未改正的,停止委托考试业务,不得再承担考试工作。对存在纵容考试作弊或者伙同他人作弊等违规行为的考试点,停止委托考试业务,不得再承担考试工作。

三、问:《规定》主要包括哪些内容?

答:《规定》共包括总则、考试机构、考试点、考务人员、考试方式、考务管理、监督管理、附则等837个条款以及附件《考试点建设标准》,具体包括:第一章总则(第一条至第三条)。包括编制目的、适用范围、分级管理等3条。第二章考试机构(第四条至第六条)。包括考试机构设置原则、考试机构工作内容、考试机构管理制度等3条。第三章考试点(第七条至第十条)。包括考试点设置原则、考试点工作内容、考试点条件、应急保障等4条。第四章考务人员(第十一条至第十六条)。包括考务人员范围、人员培训、监考员条件、实际操作考评员条件、系统管理员条件、实际操作设备管理员条件等6条。第五章考试方式(第十七条至第十八条)。包括特种作业考试要求、安全生产知识和管理能力考试要求等2条。六章考务管理(第十九条至第三十条)。包括考试点能力核定、考试报名审核、考试计划管理、考前准备、预约考试、监考与考评、实施考试要求、特种作业人员安全技术考试实施、安全生产知识和管理能力考试实施、成绩复核与发布、考试录像、考试档案12条。第七章监督管理(第三十一条至第三十条)。包括考试点启用、考试巡考、督导检查、考试点违纪处理等4条。第八章附则(第三十条至第三十七条)。包括地方完善管理机制、实施时间与冲突处理、解释权等3条。附件考试点建设标准包括场地通用要求、办公场地要求、考试场地要求、库房要求、标牌标识要求、安全文化建设要求以及低压电工作业等6个操作项目实际操作考场考位主要设备配备表。

四、问:《规定》中的考试点建设标准对特种作业安全技术实际操作考试设备设施明确了哪些要求?

答:《规定》第十七条第二款明确规定“电工作业、焊接与热切割作业、高处作业3个作业类别应当使用真实设备进行实际操作考试,其他作业类别应当使用真实设备或者实物仿真设备进行实际操作考试”,因此,在附件考试点建设标准中专门提出了低压电工作业等6个操作项目实际操作考场科目一、科目二、科目三、科目四考位主要设备配要求,主要包括以下三个方面:一是所有设备设施使用真实设备,对重点设备明确具体规格要求,以及需要符合的国家标准或行业标准。二是设置保障考生安全的设备设施,在明确实施实际操作考试必要设备设施基础上,同时考虑保障考生安全的配套设备设施。三是突出实景化考试,结合培训大纲和考核标准修订情况,统筹调整考位设置。

五、问:推动《规定》的落实是一项政策性、操作性很强的工作,能否介绍一下在推动落实方面将开展哪些工作?

答:《规定》是贯彻落实习近平总书记重要指示批示精神和党中央、国务院决策部署的重要举措,下一步将采取多种措施抓好工作落实,推动安全生产考试改革、提高安全生产考试质量切实把好考试关口。一是加强指导推动。省级应急管理部门和矿山安全监管部门按照《规定》要求,优化考试点规划布局,建设一批规范化考试点。同时,通过多种渠道加强政策宣传,为考试机构、考试点以及业人员释疑解惑。二是开展专项治理“回头看”。2024年,应急管理部会同相关部门开展了安全生产资格证书涉假、特种作业人员安全技术培训考核两项专项治理,取得了积极成效,今年将继续保持高压态势,开展专项治理“回头看”,对照《规定》强化考试点监督管理,对存在违规情形的考试点依法依规严肃处理。是开展试点工作。选取部分省份开展安全生产考试点规范化建设试点工作,探索规范化考试点建设路径,形成有益经验,并在全国范围内进行推广,带动其他省份持续强化安全生产考试工作,助力《规定》落实。是做好工作衔接。在《规定》于2025109正式实施前,指导各地区有序调整安全生产考试组织实施方式、升级考试点软硬件条件,保障安全生产考试工作不间断、考试质量降低

图片

图片

图片

图片

图片

图片

图片

图片

图片

图片

图片

图片

图片

图片

图片

图片

图片

图片

图片

图片

图片

图片

图片

图片

图片

图片

图片

图片

图片

图片

图片

图片

图片

图片

图片

图片

图片

图片

图片

图片

图片

图片

图片

图片

图片

图片

图片

图片

图片

图片

图片

图片

图片

图片

图片

图片

图片

图片

图片

图片

图片

图片

图片

图片

图片

图片

图片

图片

图片

图片

图片

图片

图片

图片


0737-2215018
益阳市高新区迎宾西路20号益阳实训基地
行协发布 协会发布 会员发布
会员之家 会员风采 入会申请
关注我们
官方微信 二维码
U电工 二维码
© Copyright 2023 AIYIHANG All Rights Reserved Powered By 益阳市电力行业协会 湘ICP备2023016731号